
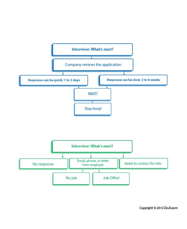
During the initial instruction for job searching, the sequence of what can happen after an interview needs to be clarified. Some students will benefit from a visual such as a flow chart to show the sequence of events after an interview, along with the possible outcomes.
Once the student has submitted the application or completed the interview, he needs to determine if he wants to pursue this position and contact the employer about his status. A flow chart might help him to evaluate these options and visualize the sequence of events. Below is one example of a flow chart depicting this sequence. If this chart is too complex and text-heavy, extract the most important elements only. Also consider how you can convert information from this chart into a succinct visual reminder cue:
If the student decides he does want to pursue the position and will need to follow-up by phone, a phone script flow chart might be helpful for the student to use as a reference during the phone call:
"The Waiting Game - Graphic Organizer - Following Up By Phone"
The student may need a specific process for contacting a perspective employer 7 days after an interview or application. This graphic organizer shows possible responses to his call and the scripted responses that he can use. The illustration of scripted responses within a graphic organizer may help him see the options and respond appropriately:
"The Waiting Game - Graphic Organizer - Scripted Responses"
"The Waiting Game - Graphic Organizer - Scripted Responses - Blank"
Is there a way to visually or thematically incorporate the student’s interests to increase motivation and engagement?
Many students who decide to pursue the position will be much more comfortable seeking information via email. Also consider that in many cases, employers prefer that applicants seek information this way (as opposed to by phone). Practice in crafting and proofreading those messages will be needed:
A communication log may graphically organize the information that a student obtains in the job search and thus guide his waiting and follow up with employers. Dates to respond could be highlighted and specific times could be added if needed.
In your design of the graphic organizer, consider whether you need to provide additional visual clarity cues (e.g. icons, bolding, highlighting, color-coding) to clarify concepts and to direct attention to key details.
In order to align this intervention topic area with the unique needs of the student, do you need to create a graphic organizer in the View2do program?